You are here: User Interface (Reference) > Diagram Editors > Editor for Business Resources Diagrams and Organizational Charts

Editor for Business Resources Diagrams and Organization Charts

The diagram editor for business resources diagrams is used for modeling relationships between resources. The name business resource here means positions, employees and IT elements.
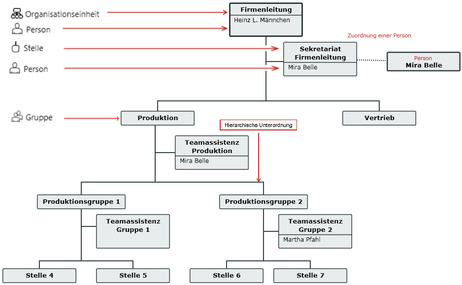
The diagram editor for org charts is used for modeling organizational structures. Model the hierarchy of your organizational unit and the people who hold positions of responsibility in the organization here.

Purpose

You can use business resources diagrams to model everything relevant to relationships between your business resources.

The org chart shows a special form of the business resources diagram. It only contains organizational units (which includes positions, groups etc.) and people who can be assigned to the organizational units.

Supported Business Resources Diagram Processes

Supported Organization Chart Processes

Theoretical Basics

Diagrams in Innovator

Control Elements

 

 

Innovator X Generation 11 R4 - Copyright © 2011-2012 - MID GmbH Nuremberg - DIN EN 9001 certified - All rights reserved.