Sie befinden sich hier: Benutzeroberfläche (Referenz) > Diagrammeditoren > Editor für Geschäftsressourcendiagramme und Organigramme

Editor für Geschäftsressourcendiagramme und Organigramme

Der Diagrammeditor für Geschäftsressourcendiagramme dient dem Modellieren der Beziehungen zwischen Ressourcen. Die Bezeichnung Geschäftsressource meint hier sowohl Stellen und Mitarbeiter als auch IT-Elemente.
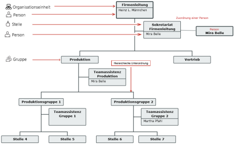
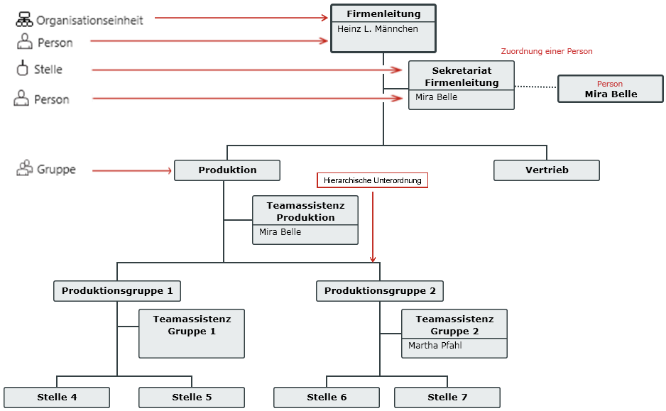
Der Diagrammeditor für Organigramme dient dem Modellieren der Aufbauorganisation. Hier modellieren Sie die Hierarchie Ihrer Organisationseinheiten sowie diejenigen Personen, die in der Organisation Verantwortung tragen.

Zweck

Mit dem Geschäftsressourcendiagramm modellieren Sie alles, was an Zusammenhängen zwischen Ihren Geschäftsressourcen relevant ist.

Eine spezielle Form des Geschäftsressourcendiagramms stellt das Organigramm dar. Es enthält ausschließlich Organisationseinheiten (darunter fallen auch Stellen, Gruppen usw.) und Personen, welche den Organisationseinheiten zugeordnet werden können.

Unterstützte Verfahren für Geschäftsressourcendiagramme

Unterstützte Verfahren für Organigramme

Theoretische Grundlagen

Diagramme in Innovator

Steuerelemente

 

 

© 1986-2014 MID GmbH Nürnberg Deutschland. DIN EN 9001 zertifiziert. Alle Rechte vorbehalten.