Sie befinden sich hier: Benutzeroberfläche (Referenz) > Diagrammeditoren > Editor für Datenbankdiagramme

Editor für Datenbankdiagramme

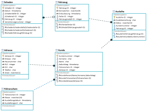
Der Diagrammeditor für Datenbankdiagramme dient dem Modellieren von Datenbanken.

Zweck

Mit dem Datenbankdiagramm modellieren Sie ein Teilmodell des Datenbank-Schemas. Dabei werden Datenbanktabellen als Knoten und Fremdschlüssel als Kanten dargestellt.

Innovator verwendet die IDEF1X-Notation. Dadurch sind die Diagramme gut von ER-Diagrammen zu unterscheiden.

Zusätzlich können Datenbank-Views als Knoten und ihre From-Klauseln als Kanten dargestellt werden.

Unterstützte Verfahren für DB-Diagramme

Theoretische Grundlagen

Diagramme in Innovator

Steuerelemente

 

 

© 1986-2014 MID GmbH Nürnberg Deutschland. DIN EN 9001 zertifiziert. Alle Rechte vorbehalten.