Sie befinden sich hier: Konfigurieren von Modellen > Profile erzeugen, bearbeiten und prüfen > Profilelemente erstellen bzw. zuordnen > Grundlagen des Erstellens und Zuordnens von Profilelementen kennen lernen

Grundlagen des Erstellens und Zuordnens von Profilelementen kennen lernen

In diesem Kapitel erhalten Sie einen Überblick, in welcher Ansicht die verschiedenen Typen von Profilelementen erstellt werden und welche Voraussetzungen dazu nötig sind.

Profile unterliegen dem Benutzerkonzept, also Zugriffsrechten und Sperren. Es ist beliebig, an welcher Stelle des Profils Sie sich beim Sperren befinden, es wird immer das ganze Profil gesperrt.

Beim Erstellen und Zuordnen von Profilelementen müssen Sie folgende Punkte besonders berücksichtigen:

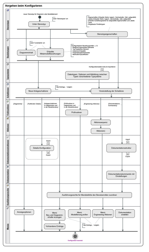
Das folgende Aktivitätsdiagramm zeigt im Überblick, in welcher Ansicht die verschiedenen Typen von Profilelementen erstellt werden und welche Voraussetzungen dazu nötig sind.

Abbildung: Vorgehensweise beim Bearbeiten einer Konfiguration

 

 

© 1986-2014 MID GmbH Nürnberg Deutschland. DIN EN 9001 zertifiziert. Alle Rechte vorbehalten.